Portfolio

Here are featured enterprise projects I have contributed to over the years. Some projects are protected by NDA or internal access policy, therefore visual previews may be limited, but technical details and contributions are shared for professional evaluation.

  • All Projects
  • Internal Enterprise System
  • Healthcare
  • Finance
  • Education
  • Freelance
  • Open Source
Freelance

JamtuKimiaUnhan — Academic Information System UI Prototype

Frontend UI prototype for an academic information system built for the Chemistry Department of Universitas Pertahanan Republik Indonesia (Unhan RI), covering landing page, BKD Online, SI-Borang, and E-SAMI modules.

openSource

Enterprise Order System API

Production-style backend API built with ASP.NET Core and Clean Architecture, implementing secure JWT authentication with refresh token rotation and reuse detection.

openSource

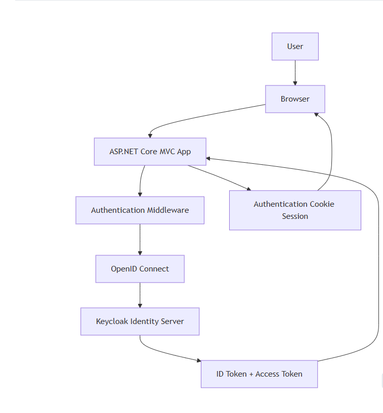
Keycloak SSO Integration — ASP.NET Core MVC

ASP.NET Core MVC application integrated with Keycloak Single Sign-On using OpenID Connect, implementing role-based authorization and claims mapping.

openSource

Multi-Tenant Invoice SaaS API

Multi-tenant SaaS backend built with ASP.NET Core, CQRS, MediatR, and Domain Events — featuring invoice management, payment processing simulation, and webhook handling.

Internal Enterprise System

AZ11APS — AIMS Zona 11 Acceleration Programs & Process Safety

Internal enterprise system for PT Pertamina designed to centralize safety data, risk assessments, and operational insights for process safety management within PEPC Regional 4 – Zone 11.

Healthcare

Evercare Clinic Information System

Clinic information and management system for Evercare Australia, supporting clinic operations and patient-facing information across multiple locations.

Education

Flyingcape E-Commerce Learning Platform

Built and enhanced an e-commerce platform for educational services, enabling users to browse, book, and pay for classes and learning programs. The system supports both individual and institutional users, providing a smooth and secure transaction experience.

Healthcare

Lumino Dental — Patient Appointment Platform

Dental service platform for New Zealand market allowing patients to find dentists, book appointments, and access dental care information. Built and maintained using Kentico 8 CMS.

Healthcare

Maven Dental — Patient Appointment Platform

Dental service platform for Australian market allowing patients to find dentists, book appointments, and access dental care information. Built using Sitecore 8 CMS.

Internal Enterprise System

MORS — Mine Operation Reporting System

Mobile-based hourly reporting system built for PT Newmont Nusa Tenggara, running on Android via Apache Cordova with an ASP.NET MVC backend API.

Internal Enterprise System

MORE 2.0 — Mitrais Online Recruitment System

Internal recruitment and applicant screening system for PT Mitrais, managing the end-to-end hiring workflow from application submission to candidate evaluation.

Finance

PhiloPort — Investment Account Management System

Enterprise investment account management system built for an Australian client, enabling portfolio managers to manage client investments and tailor account selections for better investment outcomes.